• 首页
  • 申报材料
  • 获奖情况
  • 教学项目
  • 教改论文、教材成果
  • 过程性应用材料
  • 学生发表论文
  • 媒体报道
  • 课程思政案例教学
专家您好,感谢您关注中原工学院教学成果奖——课程思政“四结合、四融入”的探索与实践——以中原工学院安全工程专业为例。
西安科技大学学报3
您当前的位置: 首页 / 学生发表论文 / 西安科技大学学报3
  • 煤矿安全
  • 中国安全生产科学技术
  • Surfaces and Interfaces
  • 煤炭技术
  • 西安科技大学学报1
  • 安全与环境学报
  • 西安科技大学学报2
  • 西安科技大学学报3

西安科技大学学报3






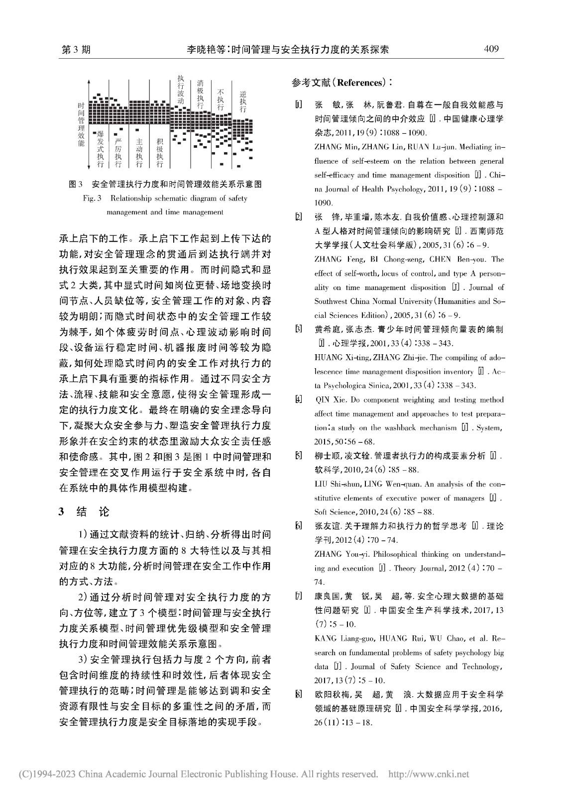
课程思政“四结合、四融入”的探索与实践——以中原工学院安全工程专业为例 教学成果奖